Industrial Communication System using ESP32 & RS-485
Robust communication system using ESP32 and RS-485 protocol with LiPo battery integration for reliable industrial applications.
February 5, 2026

Overview:
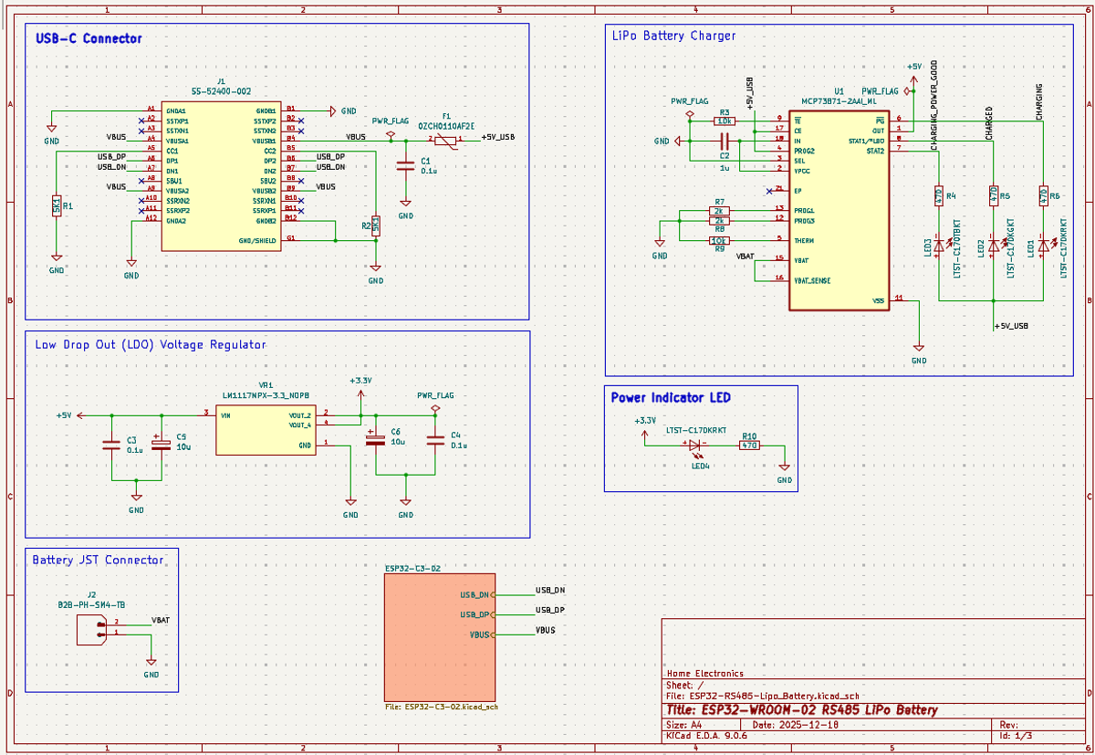
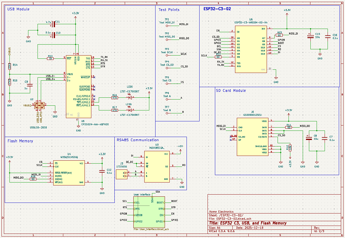
A compact ESP32-C3 based embedded controller board designed for IoT and industrial communication applications. The board integrates USB connectivity, external flash memory, RS-485 communication, and Li-Ion battery charging in a compact PCB design.This project demonstrates practical skills in embedded hardware design, PCB layout, and system integration.
Architecture:
RS-485 enables long-distance wired communication between devices, combined with ESP32 for control and processing. The board is divided into several functional blocks:
Microcontroller
- ESP32-C3 module
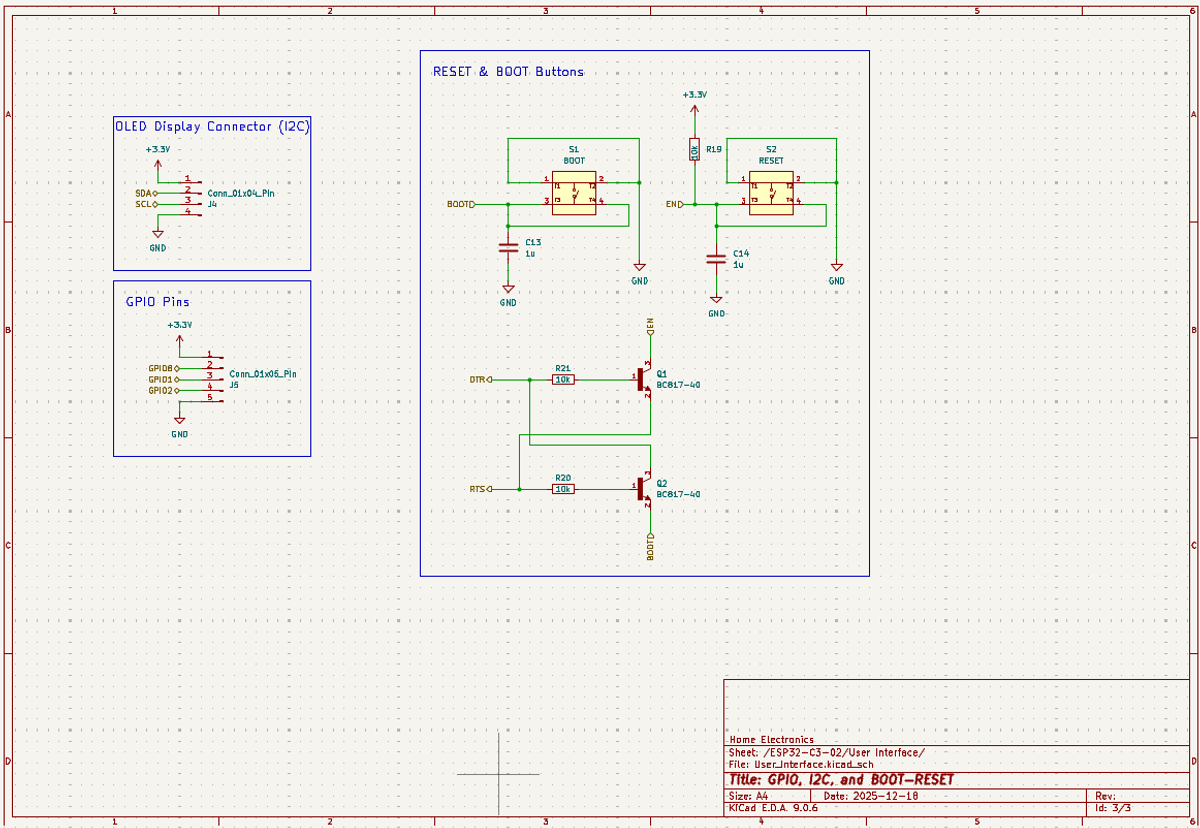
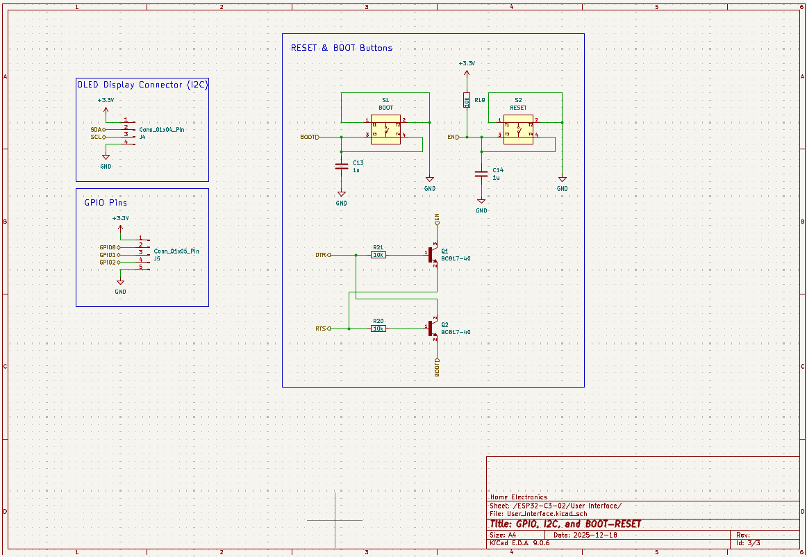
- Boot and Reset control
- External flash memory
Power System
- Li-Ion battery charging
- 3.3V regulation
- USB power input
USB Interface
- USB Type-C / Micro USB connector
- USB-to-UART bridge for flashing and debugging
Communication Interface
- RS-485 transceiver for industrial communication
External connector for bus interface
Key Features:
- Wi-Fi and BLE enabled microcontroller module
- USB interface for programming and debugging
- Integrated Li-Ion battery charging circuit
- RS-485 communication interface
- External SPI flash memory
- On-board status LEDs
- Boot and Reset buttons
Schematic & Layout:





Challenges:
Ensuring stable communication in noisy environments and integrating battery power efficiently.
Application:
This board can be used for:
- Industrial IoT nodes
- RS-485 network devices
- Smart sensor gateways
- Wireless data logging systems
- Embedded controller projects